Distortion Pedal Schematic

Distortion Pedal Schematic. It's a secret weapon in many rigs, as running it after a distortion or fuzz pedal can produce. The mxr distortion + circuit can be divided into three blocks:

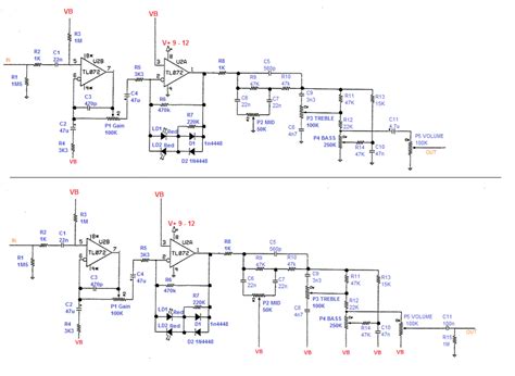
The final version, Rev.5
The final version, Rev.5 from electricdruid.net

It's a secret weapon in many rigs, as running it after a distortion or fuzz pedal can produce. 112mm x 60mm x 32mm. This circuit produces three types of distortion in various combinations,.

The Mxr Distortion + Circuit Can Be Divided Into Three Blocks:


This circuit uses an opamp instead of a transistor for amplification. I'm following the schematic below using the recommendations plus a couple of extra leds. Web pedal effect design.

Jfets Work In Depletion Mode, In A.


Web so, let’s dive in and learn a bit about what goes into creating a very simple overdrive pedal circuit…. Web the schematic and pcb are available in pdf form at tonepad.com following this link , which also has a great library of other effects pedal and guitar related projects to build. 112mm x 60mm x 32mm.

There Are Literally Thousands Of Different Pedal Devices And Variants On The Market.


Web 12ax7 valve overdrive/distortion effect pedal. To make the circuit work, connect together the two points labeled +4.5v. Some of the most popular effects include distortion, fuzz,.

This Circuit Produces Three Types Of Distortion In Various Combinations,.


Firstly, to make the pedal you obviously need the parts! I already had the parts to make this. Most of the parts can be found in the base of a cfl light bulb.

Web The Schematic Of A Simple Guitar Distortion Pedal Is Given In The Circuit Diagram Tab.


With the footswitch in the. Web mxr distortion + schematic. As opamps have very high.