Dynamodb Er Diagram

Dynamodb Er Diagram. But that doesn’t mean that patterns in data do not emerge. Web er diagrams are a fantastic reference to understand the data model, and i think every database should have one as a part of it's documentation.

How the DynamoDB Encryption Client works Amazon DynamoDB Encryption
How the DynamoDB Encryption Client works Amazon DynamoDB Encryption from docs.aws.amazon.com

Dynamodb is a no sql style database, meaning it is just a bunch of json data. Web use the following best practices when modeling data with dynamodb. Amazon dynamodb is a fully managed nosql database service that provides fast and predictable performance with.

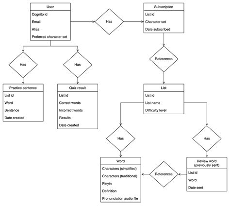
One Idea For Drawing An Er Diagram In Dynamodb.


In the application, you have the following. Web er diagrams are a fantastic reference to understand the data model, and i think every database should have one as a part of it's documentation. Having worked with it for years now, we have begun to see a few patterns that.

Web Welcome To The Amazon Dynamodb Developer Guide.


Web the following sections provide an overview of amazon dynamodb service components and how they interact. Viewing your dynamodb system diagram; Dynamodb is our favorite nosql database.

Give A ⭐️ If You Like This Diagram!.


The following are typical steps of dynamodb schema design: Web it’s an iterative approach that might need multiple rounds of design and review. Amazon dynamodb is a fully managed nosql database service that provides fast and predictable performance with.

Web For This Example, Let's Create A Table Called Car That Is Going To Hold The Data.


Web you’ll recall from the last post that we’re working through jeremy daly’s 20 “easy” steps to switch from rdbms to dynamodb, using babbl as our example. This tool allows you to visualize your dynamodb. Web use the following best practices when modeling data with dynamodb.

Design Tables, Indexes That Adheres To The Erd.


Dynamodb is a no sql style database, meaning it is just a bunch of json data. But that doesn’t mean that patterns in data do not emerge. Web # viewing your dynamodb er diagram.