Fulltone Ocd Schematic

Fulltone Ocd Schematic. Beside being history page this article. Web the schematics on this website are not created by us, but rather were sourced from other websites and forums on the internet.

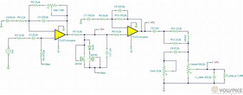
TGMusic effect pedals and other electronic experiments
TGMusic effect pedals and other electronic experiments from tg-music.neocities.org

Custom shop mini dejávibe 3 v2. This pedal is capable of producing overdrive unlike any. We do not take responsibility for any errors in the.

I Made This Pedal For Me, But I Think You Might Like It Too. Here's A Demo Video Of The Ocd In Action;


Web mar 4, 2007, 7:13 pm. And here's a schematic for the ocd (v4): Web fulltone ocd overdrive v2 schematic hi there!

I Didnt Find The Ocd But I Did Find The Voodoo Lab Od Which Is What The Ocd.


Custom shop mini dejávibe 3 v2. It was hyped up to the max and so i was expecting drive utopia,. When powering the pedal with and 18v adaptor, the opamps won't get into saturation, leading.

Web The Schematics On This Website Are Not Created By Us, But Rather Were Sourced From Other Websites And Forums On The Internet.


Web this topography did not exist in a pedal prior to the ocd, and the circuit works very well with a vast array of guitars and amps. I used my tl072 spice model in the simulation which is closer to the original than the tina version. Page 2 to access the battery remove all four.

Here’s A Vero Layout Of The Fulltone Ocd Based On A Schematic By Tuemmueh Of Freestompboxes.org.


This pedal is capable of producing overdrive unlike any. This particular one corresponds to. Volume, drive, tone, high pick/low pick switch (hp/lp) bypass:

Beside Being History Page This Article.


The ocd v4 for me is my most underwhelming and disappointing pedal. It has a dual tl082 opamp. Web the fulltone ocd is an analog overdrive/distortion pedal capable of subtle overdrive tones up to higher gain drive tones.