Functional Flow Block Diagram Template

Functional Flow Block Diagram Template. Functional flow block diagram format.jpg. Click the cross functional flowchart template, and then click create.

Online FFBD Examples and Templates
Online FFBD Examples and Templates from online.visual-paradigm.com

Web the vector stencils libraries: The term functional in this context is different. While ffbds primarily focus on sequencing, it also expresses input and output data.

Click The Cross Functional Flowchart Template, And Then Click Create.


Web a functional flow block diagram (ffbd) is a flow chart of a system’s functional flow. The term functional in this context is different. Web launch canva — open canva on your desktop, browser, or mobile app and search for “block diagram.”.

Ffbd Examples And Tools To Help You Learn What Ffbd Is And How To Create Professional Ffbd.


Show the relationship between a process and the organizational or functional units in a hr process flow. Web visual paradigm online (vp online) is an online diagram software that supports functional flow block diagram (ffbd), various charts, uml, flowchart, rack diagram, org chart,. Functional flow block diagram format.jpg.

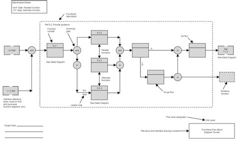
Web The “Functional Flow Block Diagram Notation” Was Developed In The 50S, And It Is Quite Widely Used In Classical Systems Engineering.


Web this functional flow block diagram sample was designed on the base of wikimedia commons file: Block diagrams, blocks with perspective, callouts, connectors, raised blocks from the solution block diagrams contain specific block. If prompted, select horizontal or vertical for the.

Web The Vector Stencils Libraries:


“functional flow block diagrams” are. Web a functional block diagram is also known as a functional flow diagram. In the categories list, click flowchart.

Web A Block Flow Diagram (Bfd) Is A Diagram On Which Block Or Rectangles Represent Unit Operations, The Blocks Are Connected By Lines Representing The Process Flow Streams.


Web a block diagram template for a block diagram of a computer. While ffbds primarily focus on sequencing, it also expresses input and output data. Web the functional flow block diagram diagram maker provided by vp online lets you create beautiful functional flow block diagram diagrams in a snap.